金猴辭舊歲,雄雞報春來。趕快看看,哪些新政,將令您的生活做出改變?
國際篇
一、美國簽證政策有調整
1月27日,美國總統特朗普簽署了一項“阻止外國恐怖分子進入美國的國家保護計劃”(PROTECTING THE NATION FROM FOREIGN TERRORIST ENTRY INTO THE UNITED STATES)。
除了禁止7個穆斯林國家的公民進入美國和暫停接收難民外,他還暫停了免面簽遞簽服務(Interview Waiver Program)。這就意味著在美留學生或是在美工作華人續簽美國簽證時必須再次面簽。
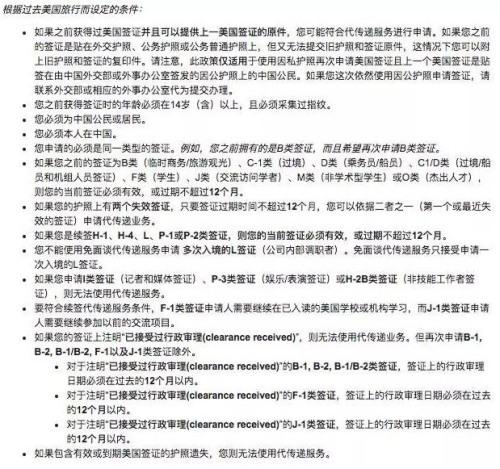
目前美國駐華大使館仍處于春節假期,網站上尚未顯示暫停免面簽服務,但免面簽條件已經出現變化。原本規定美簽過期48個月內就可以享受免面簽服務,現在縮短至12個月!

這項變化對于已經持有5年學生簽的留學生影響較小,對于B類商務簽證和10年旅游簽證的中國公民也沒有影響,只需要在更新EVUS上的信息即可。
但對于在2014年初來到美國后再沒回國的學生續簽會有影響,具體要求見下圖。

網址:
www.ustraveldocs.com/cn_zh/cn-niv-visarenew.asp
注意:續簽時DS160表格上的照片必須與申請時提供照片一致,否則申請將被拒絕。
二、持申根簽證可免簽入境白俄
白俄羅斯總統盧卡申科簽署命令:自2017年2月1日起,持有效多次往返申根簽證或歐盟某國簽證,并持有入境起5日內從明斯克起飛離境機票的越南、海地、岡比亞、洪都拉斯、印度、中國、黎巴嫩、納米比亞和薩摩亞的公民將可免簽入境白俄羅斯。
據稱,白俄羅斯總統的這份命令可為80個國家的公民簡化入境程序,旨在促進商務人士、旅客和持有普通護照的個人赴白俄旅行。
三、中國與塞爾維亞已互免簽證
中國與塞爾維亞在11月5日正式簽署《中華人民共和國政府和塞爾維亞共和國政府關于互免持普通護照人員簽證的協定》。
此前有消息稱,該協議將于2017年1月1日起生效,但并不符合事實。
經中塞雙方外交部確認,中國和塞爾維亞互免簽證系于2017年1月15日起正式生效,中國公民持有效中國普通護照到塞爾維亞旅游、經商或探親,可以免簽停留不超過30天。
國內篇
一、更“人性化”的航站樓要來了
《綠色航站樓標準》將于2月1日起正式施行,旨在強化對航站樓綠色規劃、設計、運行的引導和控制。
《標準》從航站樓構型、節地與室外環境、節能與能源利用、節水與水資源利用、節材與材料資源利用、室內環境質量、人性化服務以及運行管理等方面對航站樓綠色建設和運行提出了規范性要求。
隨著《標準》的實施,相信“空中飛人”能有更好的體驗!
二、電信業務用戶簽入網協議必須實名
2月1日起,工信部發布的《工業和信息化部關于規范電信服務協議有關事項的通知》開始施行。
《通知》要求電信業務經營者與用戶訂立入網協議時,應要求用戶出示有效身份證件、提供真實身份信息并進行查驗,對身份不明或拒絕身份查驗的,不得提供服務。此外,電信業務經營者在為用戶開通包月付費或需要用戶支付功能費的服務項目時,應征得用戶同意。
要在國內辦理相關業務的小伙伴,提前準備好您的身份證件哦!
三、企業未按規定辦理核準與備案手續將受制裁
《企業投資項目核準和備案管理條例》自2月1日起施行。作為我國固定資產投資領域第一部行政法規,條例進一步規范了政府對企業投資項目的核準和備案行為。
條例對企業未辦理項目核準手續開工建設或者未按照核準的建設地點、建設規模、建設內容等進行建設的,未按照規定備案或者向備案機關提供虛假信息、投資建設產業政策禁止投資建設項目的,規定了責令停止建設、責令停產、罰款等行政制裁措施。同時,對核準機關、備案機關及其工作人員玩忽職守、濫用職權、徇私舞弊等行為也規定了明確的法律責任。
省市篇
一、南京開始實行積分落戶政策
《南京市積分落戶實施辦法》和《南京市戶籍準入管理辦法》兩條新規,于2017年2月1日起施行。自此,積分落戶政策正式在南京施行,這也意味著南京實行多年的購房落戶政策將成為歷史。
二、北京市國有土地上房屋征收評估暫行辦法
《北京市國有土地上房屋征收評估暫行辦法》進一步規范房屋征收補償價格水平,保證被征收房屋價值補償不低于被征收房屋類似房地產的市場價格。暫行辦法將于2017年2月15日起施行。
三、《遼寧省優化營商環境條例》施行
條例規定,2月1日起,任何機關及其工作人員不得借用企業資金、強制或者變相強制企業參加各類社會團體,繳納會費、活動經費及其他費用等。
四、廣東孕婦獲“專屬福利”
自2月1日起,廣東女性職工懷孕7個月以上的,用人單位應每天安排1小時工間休息,工間休息時間視同其正常勞動并支付正常工作時間的工資。
怎么樣?是否get到了您所需要的實用信息?
如果是,就趕快分享給其他小伙伴吧!
(文章來源:中國僑網微信公眾號,ID:qiaowangzhongguo 編輯:周欣嬡)
中國春節·樂享春節